防災・危機管理情報


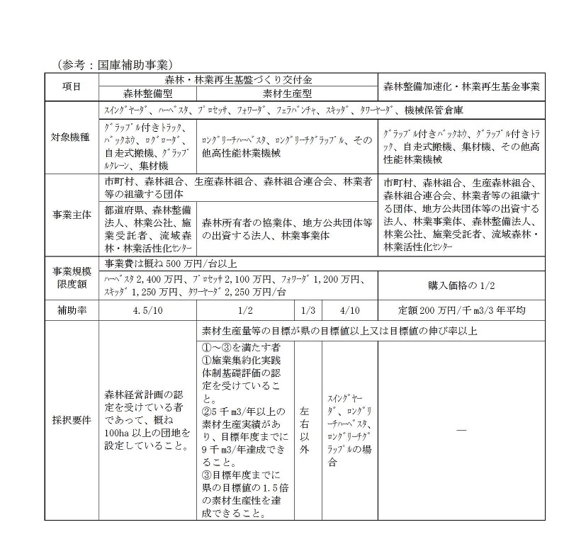
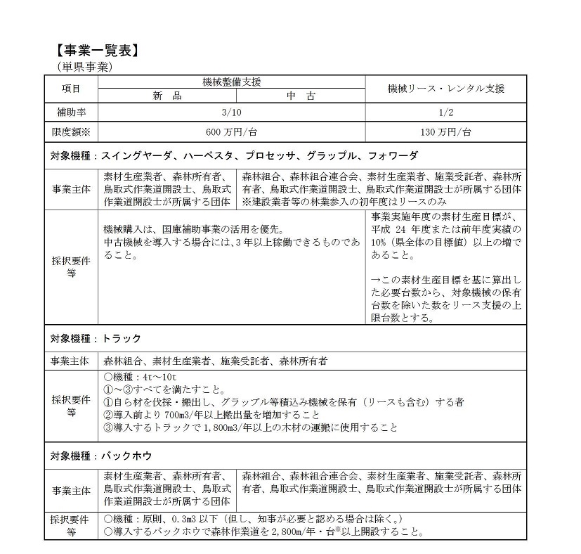
  平成26年度から低コスト林業機械への支援制度が変わりました。

teikosuto1teikosuto2teikosuto3teikosuto4teikousto5

 低コスト林業機械リース等支援事業のお知らせ(PDF,362KB) 

  ※お知らせの印刷は両面で行ってください。


 事業計画書様式(PDF,121KB)

 事業計画書様式(エクセル,35KB)

 

アクロバットリーダのダウンロード


  

問合わせ先

県産材・林産振興課  
   電話 0857-26-7264 FAX 0857-26-8192
  

最後に本ページの担当課    鳥取県農林水産部 森林・林業振興局 県産材・林産振興課
    住所  〒680-8570
            鳥取県鳥取市東町1丁目220
    電話   0857-26-73020857-26-7302    
    ファクシミリ  0857-26-8192
   E-mail  kensanzai-rinsan@pref.tottori.lg.jp

Copyright(C) 2006~ 鳥取県(Tottori Prefectural Government) All Rights Reserved. 法人番号 7000020310000